Software pro řízení firmy nebo organizace

S Floweye bude celá Vaše firma pracovat efektivně a hladce. Každý má potřebné informace, na nic se nezapomíná, úkoly jsou plněny včas a vedení firmy má o všem přehled. S Floweye jste pořád on-line, můžete začít pracovat ihned, bez instalace a odkudkoliv.

Proč Floweye

Floweye je vyjímečný možností rozšiřovat jeho funkcionalitu vlastními agendami. Úkolování, obchodní případy, projekty, dovolené a další firemní agendy můžete mít přizpůsobené podle potřeb Vaší firmy.

Úkolování

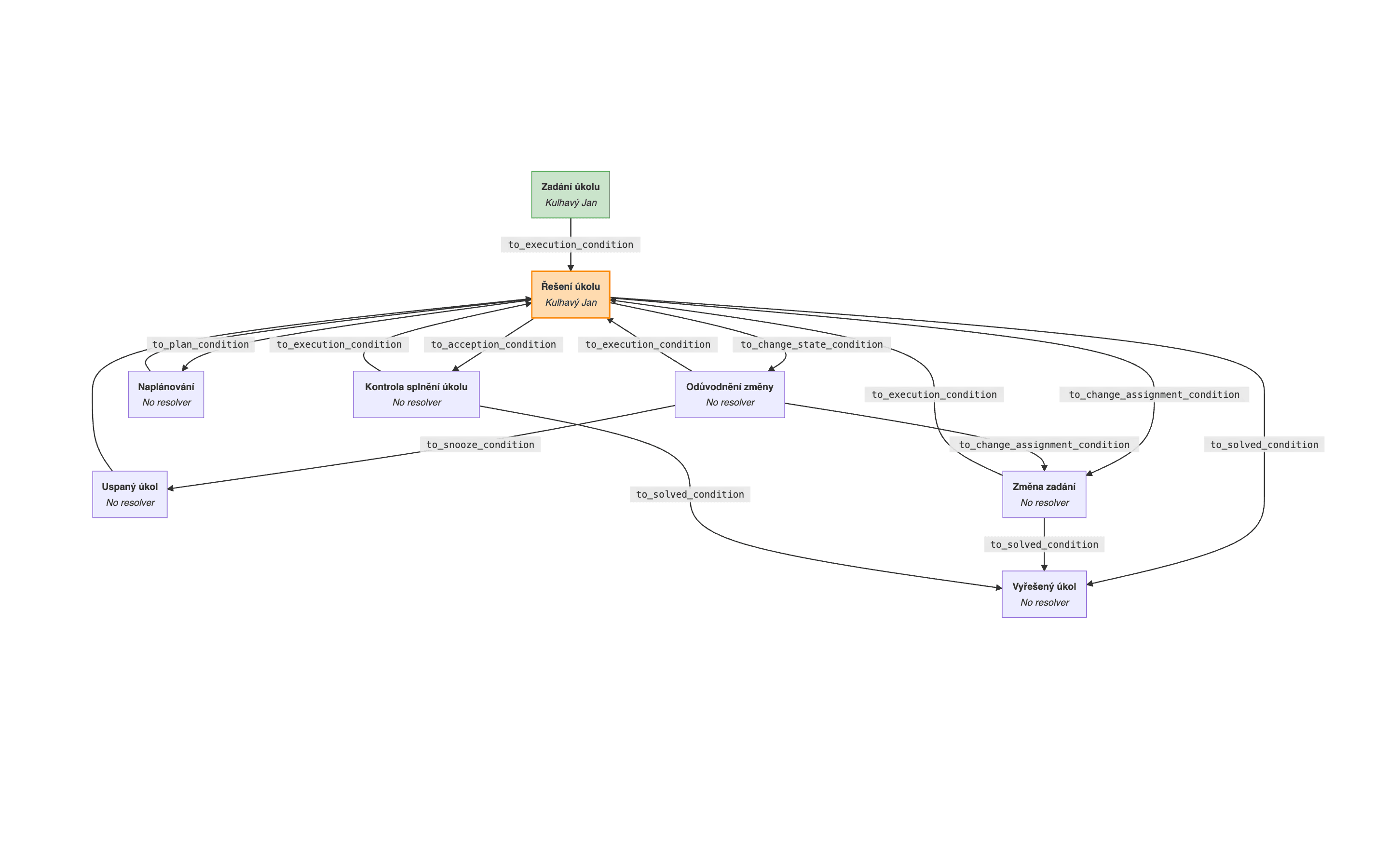
Úkolování

Úkolujte s kontrolou a plánováním řešení do kalendáře. V úkolech máte k dispozici mnoho komfortních funkcí.
Více
Požadavky zákazníků - help desk

Požadavky zákazníků - help desk

Maximální péče o Vaše zákazníky. Podpora služeb, reklamace a poruchy. Přehled o otevřených i vyřízených požadavcích Vašich zákazníků včetně historie veškeré komunikace a zpětné vazby.
Více
Plánování nepřítomnosti zaměstnanců

Plánování nepřítomnosti zaměstnanců

Existuje spousta důvodů pro nepřítomnost zaměstnanců. Dovolené, nemoci, návštěvy lékaře, neplacená volna atd. Schvalování nadřízeným, zabránění souběhu dovolené pracovníků, kteří se mají zastupovat, vedení a plánování termínů v kalendáři se vám určitě bude hodit.
Více
Schválení faktury

Schválení faktury

Kontrola přijatých faktur a jejich schvalování zodpovědnými osobami.
Více
Vlastní agendy

Vlastní agendy

Floweye je navržen pro tvorbu vlastních agend. Všechny agendy jsou vytvořeny přímo ve Floweye a každý uživatel si může vytvořit své vlastní, nebo si je nechat vytvořit od našich specialistů. Prostě nám řeknete co byste ve Floweye potřebovali, a za pár dnů to máte hotové.
Více